The Provide chain has reworked, and firms have no longer up to date the underlying generation for managing them in many years. With Blockchain generation, firms can rebuild their means to offer chain control on the ecosystem degree and pass from the island of perception to an built-in world view.
“At its most simple degree, the core good judgment of blockchains signifies that no piece of stock can exist in the similar position two times.”
-Paul Brody
EY World Innovation Blockchain Chief
Listed below are some concepts on how Blockchain is revolutionizing the provision chain trade.
Everybody likes to hate intermediary, but it surely seems they’re in reality helpful. Till the arrival of bitcoin and blockchain generation, the one method you want to get a lot of entities to agree upon a shared, fair set of knowledge(comparable to who owns what quantity of money).
This was once for appointing an unbiased middleman to procedure and account for all transactions. Blockchain makes it conceivable for ecosystems of commercial companions to proportion and agree upon key items of data. Fb’s Libra could also be the usage of blockchain generation.
As a substitute of getting a central middleman, blockchains synchronize all knowledge and transactions around the community and every player verifies the paintings and calculations of others. This huge quantity of redundancy and crosschecking is why monetary answers like Bitcoin are so protected and dependable.
At the same time as they synchronize masses of hundreds of transactions throughout hundreds of community nodes each and every week.
“The Core good judgment of blockchain implemented to the provision chain”
The radically new means to offer chain control.
Observe the similar safety and redundancy to one thing like stock — and change provide chain companions for banking nodes. You’ll have the basis for a radically new means to offer chain companions for banking nodes. You’ll even have the basis for a radically new means to offer chain control.
The use instances for this new method of operating are compelling.
At its most simple degree, the core good judgment of blockchain signifies that no piece of stock can exist in the similar position two times. Transfer a product from completed items to in-transit, and that transaction standing will replace for everybody, far and wide, inside mins.
With Blockchain you’ve complete traceability again to the purpose of foundation.
Sooner than diving into the pool of ” How Blockchain is Revolutionizing the Provide Chain Trade” let’s take a short lived take a look at the definition of Provide Chain and Blockchain.
Blockchain
The general public have heard the word, “Blockchain is the best invention for the reason that Web ” or ” The entirety can be Blockchain in a couple of years.”
Those words have a tendency to depart other folks extra puzzled then they have been prior to now. Blockchain is a decentralized, disbursed database that holds virtual data securely. Moreover, even if all data are clear and obtainable to the general public, they don’t seem to be altered, deleted or edited.
All knowledge inserted into the blockchain stays impaired completely. Every transaction or checklist inserted within the Blockchain registers a unique “Block” at the chain.
Principally, Blockchain supplies a technique of record-keeping which is very protected and extra environment friendly for companies/folks to paintings with. BlockChain along side Ai could also be serving to to form the way forward for robotics in more than a few techniques.
Robotics Programming Language for robotics makes use of AI and blockchain in combination can upload potency to self reliant vehicles, or they may be able to assist in bitcoin mining.
Provide Chain Control (SCM)

This present day now we have the posh of getting ready-made, high quality merchandise proper on our doorstep. It’s simple to visit a shop, purchase a blouse, and no longer bring to mind the place that blouse got here from or the way it was once manufactured. That blouse got here from the way it was once manufactured.
For that blouse or product to make it retailer cabinets it will have to undergo quite a few arms stemming the entire method from the supplier of the uncooked fabrics, to the store who’s supplying you with the ready-made product.
The method which hyperlinks the entire events eager about handing over you the ready-made product is known as the Provide Chain.
Logistics is a large side of Provide Chain Control.
Merchandise are shipped, saved in warehouses, and undergo customs. All of the procedure is time eating, pricey, and lots of instances difficult. As well as, since world business comes to coping with overseas organizations, importers and exporters will have to maintain political results, global regulation, and prime price lists.
“Thru blockchains, firms acquire a real-time virtual ledger of transactions and actions for all members of their provide chain community. However don’t let the simplicity of the instrument overshadow how transformational it’s.”
Paul Brody
EY World Innovation Blockchain Chief
Blockchain Stepping In
One of the crucial maximum pressing problems dealing with provide chains may also be addressed thru blockchain generation, because it supplies novel techniques to checklist, transmit, and proportion knowledge.
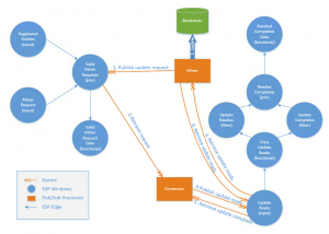
In essence, a blockchain is a novel database machine created and maintained through members in a decentralized community. It gives a protected and dependable structure for conveying data and transactions ( e.g. the alternate of knowledge and belongings amongst members in a provide chain), which may also be recorded digitally.
Because the disbursed ledger is decentralized, every stakeholder maintains a duplicate, which prevents a unmarried level of failure or knowledge loss. This additionally way blockchains are extremely immune to changing or tampering. Such correct and tamper-proof data protected knowledge integrity and may also be accessed to make regulatory compliance more uncomplicated.
In the end, blockchain can build up the potency and transparency of provide chains and definitely affect the whole lot from warehousing to supply to cost.
All events concerned from starting to finish within the provide chain can be conscious because the product is transacted and treated from birthday celebration to birthday celebration all the time.
During the implementation of Blockchain generation within the Provide Chain Trade, merchandise may also be tracked and traced during their whole procedure.
Traceable and Immutable Data
Blockchain knowledge is immutable and virtual signatures which require to substantiate data possession. If a couple of firms paintings in combination they may be able to use a blockchain machine to checklist knowledge in regards to the location and possession in their fabrics and merchandise.
The knowledge is saved within the blockchain, which gives a complete historical past of all pieces within the provide chain. Any member of the provision chain can see what’s going on as fabrics transfer from corporate to corporate. Those knowledge data can’t be altered and are extremely Traceable.
Within the tournament of a faulty product, the supply of the issue may also be recognized extra temporarily, which improves the potency of product recollects and disruption answer between stakeholders within the chain.
Having a clear and entire stock of product waft assist companies make higher selections.
It provides stakeholders and shoppers extra self belief within the merchandise’ high quality. The enhanced transparency could also be a device for preventing fraud and counterfeiting.
Price Financial savings
Inefficiencies within the provide chain create numerous waste. That is particularly prevalent in industries that experience perishable items, such because the meals trade.
The enhanced monitoring and knowledge transparency that blockchain gives can assist the trade determine. Those wasteful inefficiencies so they may be able to put in force focused cost-saving measures.
The usage of blockchain too can get rid of charges related to price range passing into and out of more than a few financial institution accounts and cost processors. Such charges lower into benefit margins, so having the ability to take them out of the equation is important.
Interoperability

One of the crucial issues of present provide chain generation isn’t having the ability to combine knowledge throughout each and every spouse within the procedure.
By contrast, blockchains are constructed as disbursed techniques that take care of a novel and clear knowledge repository. Every birthday celebration within the community contributes to including new knowledge and verifying its integrity.
Which means all events concerned within the community. So one corporate can simply check the tips being broadcasted through any other.
Changing Digital Knowledge Interchange Programs

Many firms depend on Digital Knowledge Interchange (EDI) techniques to ship data to one another. On the other hand, this information is going out in timed batches relatively than in real-time.
If a cargo is going lacking or adjustments in pricing, different members within the provide chain gets this knowledge through involving events. Additionally, learn how AI will form the long run of the web.
Transparency

The blockchain is a shared database that guarantees truthful transparency.
All companions have the duty to add their data and knowledge in regards to the product. A virtual selection of correct knowledge improves responsibility and accept as true with between companions. Blockchain generation can display updates to the product in mere mins.
Everybody concerned is aware of precisely the place a product stands all the time. You’ll see precisely the place a product is, the way it’s being made, and when it’ll be delivered multi functional position.
Streamlined

All the logging concerned with the digitally executed blockchain.
This ends up in much less administrative paintings and extra constant and rapid knowledge monitoring. With the blockchain, you narrow out the intermediary and signal directly to the blockchain to in an instant obtain data. The entirety is in a single spot, making conversation and operations extremely streamlined.
The blockchain is world and scalable. The generation can enhance international partnerships and communications simply as speedy as regional partnerships. This makes it the best answer for an financial system of globalization.
Enhanced Analytics

The blockchain gives advanced answers to investigate the importing knowledge.
Blockchain can assist create forecasts and predictions according to earlier knowledge, and it might probably permit customers to pinpoint legs within the provide chain.
Those knowledge analytics are proving priceless to firms who wish to decrease provide chain expenditures and develop their companies.
Buyer Pleasure
The blockchain generation too can use for reinforcing buyer pleasure. Trade homeowners can use the blockchain database to peer the place pieces are in manufacturing and cargo to construct a supply timeline for his or her shoppers. It additionally has a social merit.
A clothes emblem with a willpower to preventing sweatshops can provide their shoppers get admission to to the blockchain. Appearing them a social awareness approval shape, and a hard work union sheet.
A International of Attainable
The Wall Boulevard Magazine just lately posted a piece of writing that exclaimed, “after preliminary assessments, 12 of the sector’s largest firms, together with Walmart and Nestle, are construction a blockchain to remake how the trade tracks meals international.”
The blockchain is already revolutionizing the monetary international. It’s just a topic of time till it takes over each and every different trade.
A generation like this can be a generational generation, one thing that can trade the way in which the sector works. The blockchain generation will replace a 200-year-old machine which makes it extra dependable, protected, and clear.


